找回密码
 立即注册

使用微信账号登录

只需一步,快速开始

搜索附件  

image.webp

 

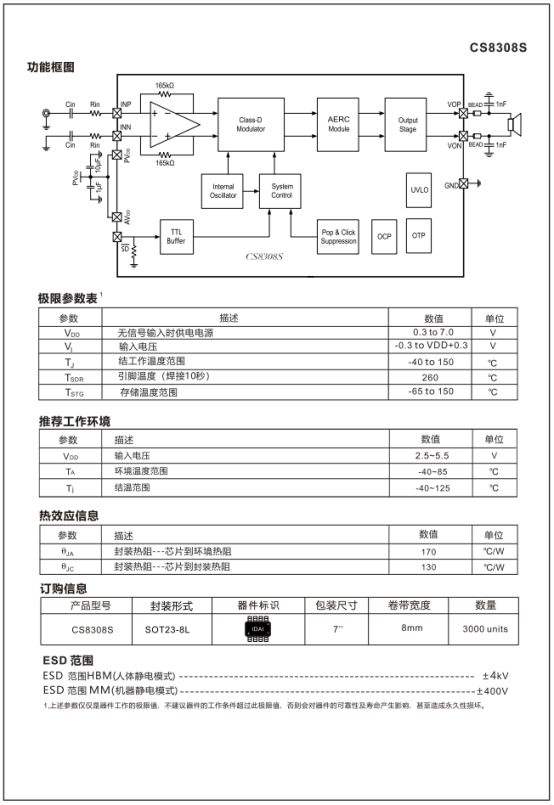
3.1W单声道、低EMI、无滤波的D类音频功放:
本帖最后由 xxltyzka 于 2025-9-30 14:49 编辑

CS8308S  3.1W单声道、低EMI、无滤波的D类音频功放
作为面向小型设备的音频功放,CS8308S 的核心参数与实用场景精准匹配:输出失调电压典型值仅 5mV(最大 25mV),可保障音频信号低失真;共模抑制比(CMRR)典型值 - 70dB,输入管脚短接时仍能稳定工作,有助于提升信号抗干扰能力。在不同供电与负载条件下,输出功率灵活适配:3.6V 供电、4Ω 负载时,1% THD+N 下输出 1.25W8Ω 负载时 0.70W,可满足数码设备、安防设备等不同音量需求。同时,符合 RoHS 标准的无铅封装,兼顾环保与生产合规,是小型设备音频方案的适配选择。
CS8308S的应用信息

1 典型应用图
2 管脚分布及定义
3 基础参数
4 特性曲线图
5 DEMO
除了这款小功率的单声道音频功率放大器,还有两款类似的推荐
IU8360T:一线脉宽控制,三级功率限制可选,电荷泵升压,固定20倍增益2.3W单声道GF类音频放大器
CS8898S 10μV超低底噪,1.7W 单声道全差分高性能AB 类音频放大器
更多音频功放可以查看底部链接!!!
CS、IU系列单声道音频功放 —— 覆盖从低功耗到高功率的全场景解决方案 - 与非网 (eefocus.com)

CS、IU系列立体声音频功放 —— 覆盖从低功耗到高功率的全场景解决方案 - 与非网 (eefocus.com)

2.1应用及四通道音频功放—— CS8725E、CS8726E、CS8611E - 与非网 (eefocus.com)

image.webp
         同一主题附件:
    image.webp
    image.webp
    image.webp
    image.webp
    image.webp
    image.webp
    image.webp

小黑屋|手机版|我爱蓝牙网 - 52Bluetooth

GMT+8, 2025-12-15 06:31 , Processed in 0.084991 second(s), 10 queries , Gzip On, MemCached On.

Powered by Discuz! X3.5

© 2001-2025 Discuz! Team.

返回顶部