找回密码
 立即注册

使用微信账号登录

只需一步,快速开始

搜索附件  

image.webp

 

IU5070:耐压33V,MPPT,零功耗运输模式,电源路径管理,1.5A线性单节锂电池充电管理IC:
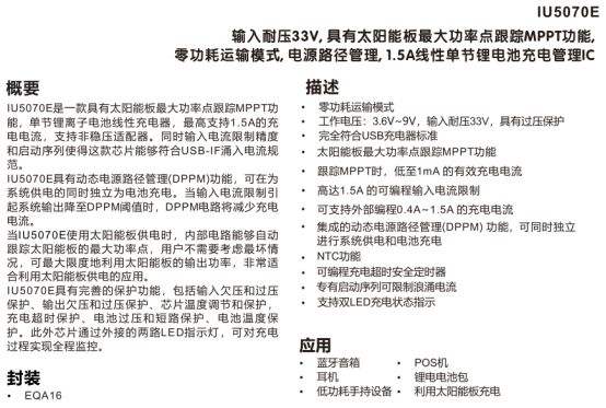
IU5070E是一款支持太阳能板MPPT功能的单节锂电池线性充电管理IC,适配蓝牙音箱、POS机、太阳能充电设备等场景,采用EQA16封装,输入耐压33V,工作电压3.6~8V,额定温度-40~85℃,最大充电电流1.5A,兼具高效充电与灵活供电管理特性。
核心功能突出:内置太阳能板最大功率点跟踪(MPPT),VSEN管脚调制电压1V,有效充电电流低至1mA,最大化利用太阳能功率;动态电源路径管理(DPPM)可同时为系统供电和电池充电,负载增加时自动降低充电电流,不足时由电池补电。支持0.4~1.5A可编程充电电流,充饱电压4.2V,采用涓流/恒流/恒压三阶段充电,双LED灯全程监控充电状态。
保护与低功耗设计完善:具备输入过压(8.6V)、欠压(3.6V)保护,芯片过温(150℃触发)、电池短路/过压保护,以及NTC温度检测(低温1.5V、高温1V阈值);零功耗运输模式通过SYSOFF管脚激活,断开电池与负载,防止运输漏电;静态电流低,电池泄漏电流仅7~9μA
应用灵活:通过EN1/EN2管脚选择输入电流限制(100mA/500mA/可编程),ILIM/ISET管脚外接电阻设定电流;TMR管脚可编程充电超时时间;CE管脚控制充电使能。PCB需做散热设计,贴片电容靠近管脚布局,大电流路径走线短粗。整体为便携式、太阳能供电设备提供高效、安全、多功能的充电解决方案。
IU5070的特性
零功耗运输模式
工作电压:3.6V~9V,输入耐压33V,具有过压保护
完全符合USB充电器标准
太阳能板最大功率点跟踪MPPT功能
跟踪MPPT,低至1mA的有效充电电流
高达1.5A的可编程输入电流限制
可支持外部编程0.4A~1.5A的充电电流
集成的动态电源路径管理(DPPM)功能,可同时独立
进行系统供电和电池充电
NTC功能
可编程充电超时安全定时器
专有启动序列可限制浪涌电流
支持双LED充电状态指示
IU5070的应用信息
1 典型应用图
2 引脚排列及定义
3 功能框图
4 基础参数

image.webp
         同一主题附件:
    image.webp
    image.webp
    image.webp
    image.webp
    image.webp
    image.webp

小黑屋|手机版|我爱蓝牙网 - 52Bluetooth

GMT+8, 2025-12-13 19:24 , Processed in 0.285011 second(s), 10 queries , Gzip On, MemCached On.

Powered by Discuz! X3.5

© 2001-2025 Discuz! Team.

返回顶部