找回密码
 立即注册

使用微信账号登录

只需一步,快速开始

搜索附件  

image.webp

 

AH5116:18V 2A同步降压DCDC,兼容ETA8120:
本帖最后由 xxltyzka 于 2025-12-1 14:28 编辑

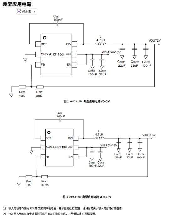
AH5116B是一款SOT23-6封装的降压DCDC转换器,顶部标识5116B,输入电压范围4.5~18V,适配需中低压稳定输出的电子设备,具备高集成度、保护完善的特点,外围设计灵活。ETA8120 引脚兼容,可以快速替代原来的方案。
核心性能方面,开关频率固定500KHz,最大占空比95%,高侧MOS管电流限制3A,导通电阻160mΩ,低侧MOS管导通电阻95mΩ,输出能力强劲。静态电流400μA,关机电流(EN置低)最大15μA,功耗控制均衡;反馈电压典型值0.6V(范围0.588~0.612V),FB漏电电流最大1μA,电压调节精度可靠。
功能与保护完善,EN脚为使能控制端,上升阈值1.5V、下降阈值0.4V,漏电电流最大1μA;内置欠压锁定(迟滞0.35V)、热关机保护(150℃触发,40℃迟滞),软启动时间0.5ms,可避免启动浪涌电流冲击。
应用要点明确,输出电压通过FB管脚外接R1R2分压设定,计算公式为R2=VFB/(VOUT-VFB)×R1;输出纹波与电感纹波电流、输出电容及ESR相关,电感峰值电流需大于最大输出电流加一半纹波电流;输入输出电容建议选用低ESR型号,靠近芯片管脚布局以优化稳定性。整体为中低压供电场景提供高效、稳定、紧凑的电压转换解决方案。
AH5116的特性
宽输入电压范围:4.5V18V
输出电压范围:0.6V-12V
工作结温范围:-40°C+125°C
提供固定500KHz的开关频率
2A最大连续输出电流
高达96%的系统转换效率
逐周期限流保护
安全、可靠运行特性
超小型方案尺寸
在整个负载范围内具有高效率和低功率耗散
AH5516的应用信息
1 典型应用图
2 引脚排列及定义
3 基础参数


image.webp
         同一主题附件:
    image.webp
    image.webp
    image.webp
    image.webp
    image.webp
    image.webp
    image.webp
    image.webp
    image.webp
    image.webp

小黑屋|手机版|我爱蓝牙网 - 52Bluetooth

GMT+8, 2025-12-13 17:33 , Processed in 0.047368 second(s), 11 queries , Gzip On, MemCached On.

Powered by Discuz! X3.5

© 2001-2025 Discuz! Team.

返回顶部