找回密码
 立即注册

使用微信账号登录

只需一步,快速开始

今日: 2|昨日: 41|帖子: 162949|会员: 75623|欢迎新会员: yinjuzhecn

『健康时刻』

  • Find Hub资讯|谷歌为Wear OS发布Find Hub查找中心应用
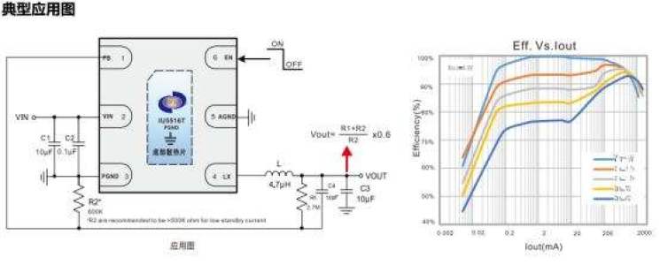
  • IU5180:功率管全集成,30 VOVP功能,3A充电电流,1~4节
  • OM70201MV pin to pin CW2215
  • SY7301兼容替代芯片AH6303X:60V/2A 高效率LED升压DCD
  • 科技资讯|安卓网络精细化 Wi-Fi 隐私控制功能,不再强
  • adk-src-1-0_qtil_standard_oem-ADK-25.2-CS-r01170.1
  • adk-src-1-0_qtil_standard_oem_qcc309x-ADK-25.2-CS-
  • adk-src-1-0_qtil_standard_oem_qcc517x-qcc307x-ADK-
[243帖] mkuzminov
[106帖] jbin
[91帖] xxltyzka
[90帖] jayceon
[66帖] asfjin72
[49帖] jsjj
[47帖] wallyslily
[46帖] diiiphuc
Qualcomm(CSR)专区 (2)
主题: 8075, 帖数: 9万
qcc515x-qcc305x-src-1-0_qtil_s ... 10 分钟前 levalmok
其他(BR/EDR综合讨论)
主题: 1972, 帖数: 2万
中科蓝讯最新下载工具&EQ工具 ... 前天 22:02 lenjohn
蓝牙BLE专区
主题: 1298, 帖数: 4921
低功耗蓝牙的 RoHS 和 REACH 认 ... 前天 08:47 jayceon
蓝牙协议栈专区
主题: 167, 帖数: 1909
咨询LHDCV5解码算法 前天 08:50 jayceon
新闻资讯
主题: 1407, 帖数: 1892
Find Hub资讯|谷歌为Wear OS发布 ... 前天 11:27 深圳伦茨科技
休闲灌水
主题: 6207, 帖数: 1万
蓝牙连接成功提示音 昨天 08:54 jayceon
求职与招聘
主题: 247, 帖数: 1198
蓝牙音响软件 3 天前 阳光灿烂
采购与供应
主题: 6711, 帖数: 1万
IPQ8074 Wi-Fi 6 Architecture D ... 前天 11:39 wallyslily

小黑屋|手机版|我爱蓝牙网 - 52Bluetooth

GMT+8, 2025-12-21 01:15 , Processed in 0.059546 second(s), 5 queries , Gzip On, MemCached On.

Powered by Discuz! X3.5

© 2001-2025 Discuz! Team.

返回顶部